港股数字人*股,要来了。
10月31日,数字人智能体提供商南京硅基智能科技股份有限公司在港交所递交招股书,拟在香港主板上市,招银国际、星展亚洲为其联席保荐人。
此次ipo,硅基智能拟将募资用于持续加强研发能力;营销及推广;全球范围内的收购及生态系统的合作等。
值得一提的是,截至2024年底,南京全市境内外上市企业总数增至164家。今年以来,南京新上市公司包括?药捷安康?、?汉桑科技(深交所创业板)?和?司凯奇国际有限公司(纳斯达克)?,分别聚焦创新药研发、高端音频产品及汽车科技领域。
未来,伴随硅基智能顺利赴港ipo,不仅将助推该市上市企业总数接近170家,更是将上市公司覆盖范围增至人工智能领域。
01、80后连续创业者,获腾讯多次重注,最新估值超30亿
资料显示,硅基智能创始人司马华鹏,现年43岁,毕业于南京航空航天大学,是一位连续创业者。
从2000年开始,司马华鹏就在宿舍里创立了工作室,将自己研发的软件卖到全世界,2002年以联合创始人和技术总监身份加入lanseal,从事企业安全软件的研发。2007年,他在俄罗斯创立returnil杀毒软件,获得俄罗斯vtb银行数千万的投资。2012年,他又创立toolwiz,前后获得和君资本和好望角资本数千万元投资。
丰富的创业经历,自然在2017年8月创立硅基智能顺利于次月推出硅基智能语音平台后,继续获得投资机构青睐。在当年底的首轮融资中,司马华鹏与好望角资本便“再续前缘”。
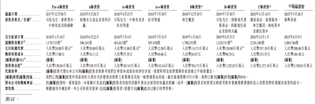
此后,自2017年12月至2025年6月,该公司顺利完成8轮融资,投资方包括:腾讯、招银基金、国新基金、海松资本、中财奇虎、红杉智盛、澎湃资本、陆建锋、和君资本、浦信资本、深圳共赢等。
其中在2018年,凭借在金融业应用硅基智能语音平台展现自身价值,硅基智能密集获得pre-a轮投资、a轮投资、a 轮投资及a 轮投资,吸引包括招银永吉基金、中财奇虎及红杉智盛的投资。
2019-2020年,硅基智能更是接连获得腾讯青睐。在2019年的b轮融资中,腾讯*投资约1.15亿元;在2020年的c轮融资中,腾讯携手海松资本等合计投资约3.37亿元。
值得一提的是,就在今年5月,硅基智能刚刚获得嘉兴高新2亿元新投资,投后估值为31.5亿元。

ipo前,司马华鹏直接持有硅基智能26.54%股份,并通过控制股权激励平台嘉兴硅语持股10.28%,合计持股和控制36.81%股份,为公司单一*股东。
此外,腾讯通过b、c两轮重注,合计持有硅基智能16.59%股份,系*大外部股东;招银基金紧随其后,合计持股11.81%;国新基金合计持股6.80%;嘉兴高新持股6.35%;海松资本持股5.89%;早期投资方好望角资本持股3.48%;中财奇虎持股为3.35%;红杉智盛持股为2.97%。
02、上半年收入超3亿经调整净利润超500万,实现扭亏为盈
自2017年成立以来,硅基智能不断推动数字人智能体的职场能力边界。该公司认为ai不仅是一种工具,它还可被视为一种新型的劳动力。于是,硅基智能把这种数字劳动力创新性地起名叫做“硅基劳动力”,使其区别于“碳基”人类劳动力。“硅基劳动力”一词亦直接启发公司的命名,“硅基智能”正体现此基础理念。
招股书显示,硅基智能提供*的硅基劳动力,主要为各行各业的客户提供包括硅基智能语音、硅基数字人视频、硅基数字人直播及硅基数字人智能交互以及于往绩记录期间后推出的硅基全自动内容生产在内的一站式硅基劳动力j9九游会的解决方案。截至最后实际可行日期,该公司已向电信、金融、医疗、教育及公共服务等多个行业的客户提供逾8万个硅基劳动力。
值得一提的是,今年8月,硅基智能正式涉足硅基全自动内容生产,并于同月开始贡献收入。此项先进ai服务,标志着该公司硅基劳动力j9九游会的解决方案已从ai copilot模式演进,从交互式ai系统至ai autopilot模式(由自主ai系统独立执行端到端内容生产),实现了技术架构的全面演进。
具体而言,通过输入小说或剧本概要,硅基智能的硅基劳动力j9九游会的解决方案能够全自动生成完整视频内容,包括角色、场景、对话、旁白、字幕、音效及视觉*。借此文本驱动流程,系统自主完成文案撰写、角色选择、文字转语音及视频合成,最终输出成品视频。此端到端ai驱动模式在确保高质量内容产出的同时,为短剧、短视频及广告行业的企业大幅提升生产效率并降低营运成本。
截至最后实际可行日期,硅基智能已成功打造包括硅基大司马、科技大司马、大司马聊科技、大司马谈科技、大司马说科技在内的大司马ip系列,全网累计获取逾1100万关注者。
根据灼识咨询的资料,就根据2024年提供数字人智能体j9九游会的解决方案产生之收入而言,硅基智能在中国所有数字人智能体提供商中*,在中国数字人智能体行业中持有32.2%的市场份额;于全球数字人智能体提供商中,就2024年提供数字人智能体j9九游会的解决方案产生收入而言,硅基智能位列第二。
2022-2024年及今年上半年,硅基智能的收入分别约2.23亿、5.31亿、6.55亿、3.26亿元;毛利分别约8580.3万、2.43亿、2.25亿、1.03亿元,毛利率分别为38.5%、45.8%、34.3%、31.6%;净亏损分别约1.11亿、9590.7万、1.12亿、829.0万元。
需要注意的是,硅基智能已于今年上半年实现了扭亏为盈。报告期内,该公司经调整净利润分别约-4622.1万、-2941.2万、-3524.2万、528.9万元。
截至今年6月底,硅基智能持有的现金及现金等价物为3.05亿元。
郑重声明:此文内容为本网站转载企业宣传资讯,目的在于传播更多信息,与本站立场无关。仅供读者参考,并请自行核实相关内容。